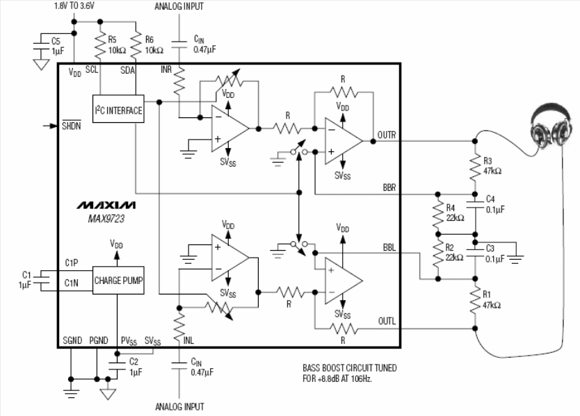
The circuit shown in the figure consists of an amplifier for stereo sources with Maxim's MAX9723 DirectDrive circuit (www.maxim-is.com) capable of providing a 62mW output with power voltages from 1.8 V to 3.6 V The device has volume control and Bass Booster, which makes it ideal for portable sound applications with high quality. The indicated power is for a load of 16 ohms and the harmonic distortion plus noise is only 0.006% with a PSRR of 90 dB. The BassMax feature improves the bass response, thus providing better performance with the use of low-cost headphones. The consumption is only 3.7 mA with 1.8 V power supply and there is also protection against short circuit and thermal protection. In shut-down mode consumption drops to 5 uA and the integrated digital volume control has 32 steps. The MAX9723 can be found in a 16-pin UCSP enclosure or a 16-pin Thin QFN enclosure. More information about the presented configuration can be obtained in the component's datasheet, available for download on the Maxim website. Applications for this circuit include MP3 players, headphones in general, Mini-Disc players and PDA Audio.




