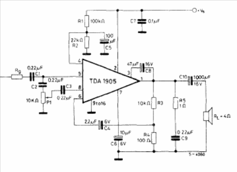
The voltage of this circuit can be between 4 and 30 V and 14 V is recommended for a 5.5 W output. The circuit is from the 1982 SGS linear integrated circuits manual. The integrated circuit used is not common today.

The voltage of this circuit can be between 4 and 30 V and 14 V is recommended for a 5.5 W output. The circuit is from the 1982 SGS linear integrated circuits manual. The integrated circuit used is not common today.
