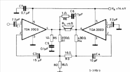
This bridge amplifier (BTL) is from the SGS linear integrated circuit manual. The circuit is suitable for use in cars and the integrated circuits must be equipped with heat radiators. Suggestion of printed circuit board is given next to the diagram.

This bridge amplifier (BTL) is from the SGS linear integrated circuit manual. The circuit is suitable for use in cars and the integrated circuits must be equipped with heat radiators. Suggestion of printed circuit board is given next to the diagram.
