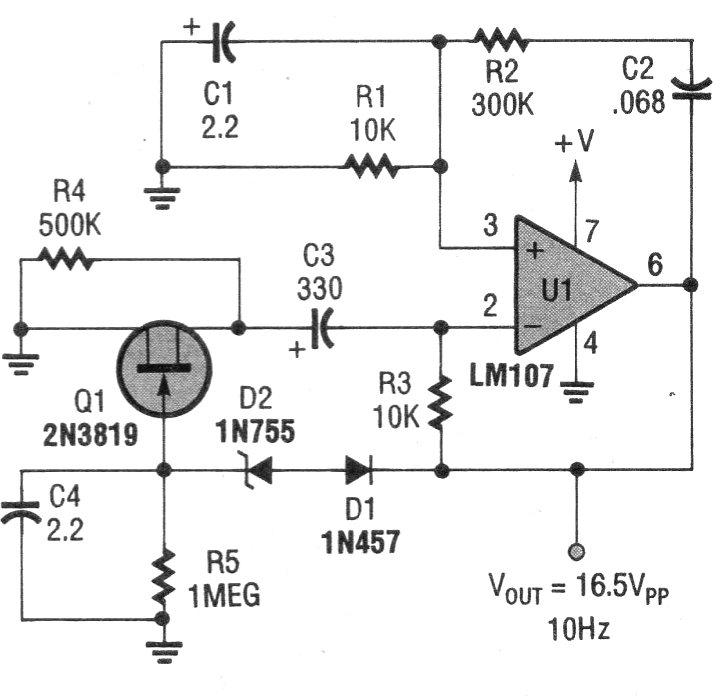
We found this FET-stabilized circuit in an American documentation from the 90s. With the values of the components indicated, the frequency is 10 Hz. Other operational ones can be used, and the supply voltage depends on the operational.
We found this FET-stabilized circuit in an American documentation from the 90s. With the values of the components indicated, the frequency is 10 Hz. Other operational ones can be used, and the supply voltage depends on the operational.