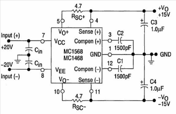
This circuit is the basis of a symmetrical 15 V supply. MC1468 can also be used. They are not currently common components, as the circuit is from Motorola's 1993 Linear Interface ICs.

This circuit is the basis of a symmetrical 15 V supply. MC1468 can also be used. They are not currently common components, as the circuit is from Motorola's 1993 Linear Interface ICs.
