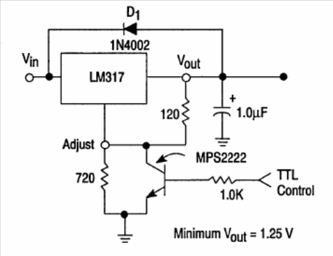
This circuit can be controlled by a TTL signal. The signal can come from common logic or from the outputs of a microcontroller, functioning as a shield. The circuit cuts the output current at a high TTL level. We found the configuration on Motorola's Linear Interface ICs. The maximum output current is 1.5 A.




