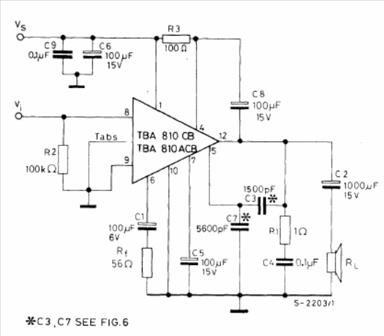
The supply voltage of this circuit can be between 4 and 20 W. The power depends on the voltage and the capacitors C3 and C7 can have their values changed according to the desired through-frequency range. The source must supply at least 1.5 A. The circuit is from the 1982 SGS Linear Integrated Circuits manual.




