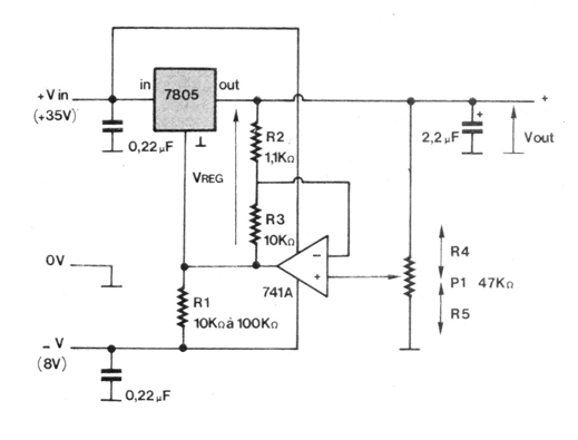
This circuit shows how to use a fixed 5 V regulator on a variable 1 A source. The integrated circuit must have a heat sink and a negative voltage source is required. We found the circuit in a French documentation from the 80s.

This circuit shows how to use a fixed 5 V regulator on a variable 1 A source. The integrated circuit must have a heat sink and a negative voltage source is required. We found the circuit in a French documentation from the 80s.
