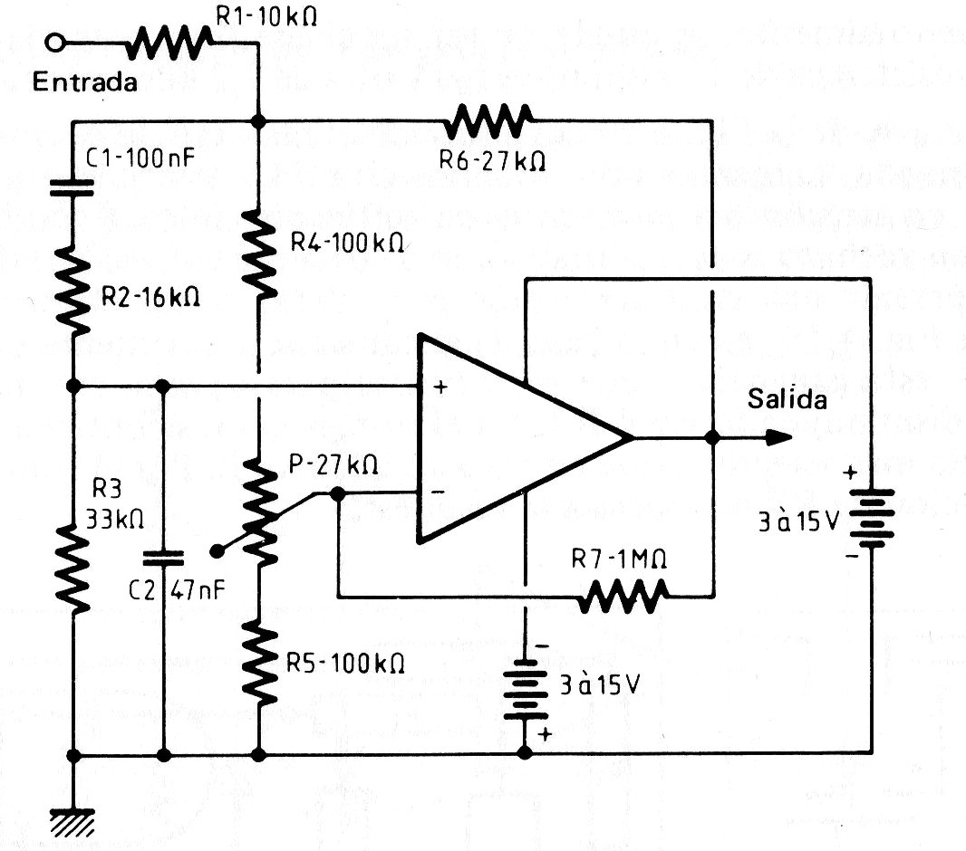
This filter that can use any operational was found in a French documentation from 1982. The power source does not have to be symmetrical and with the components used the frequency is 100 Hz. The potentiometer adjusts the operating point.
This filter that can use any operational was found in a French documentation from 1982. The power source does not have to be symmetrical and with the components used the frequency is 100 Hz. The potentiometer adjusts the operating point.