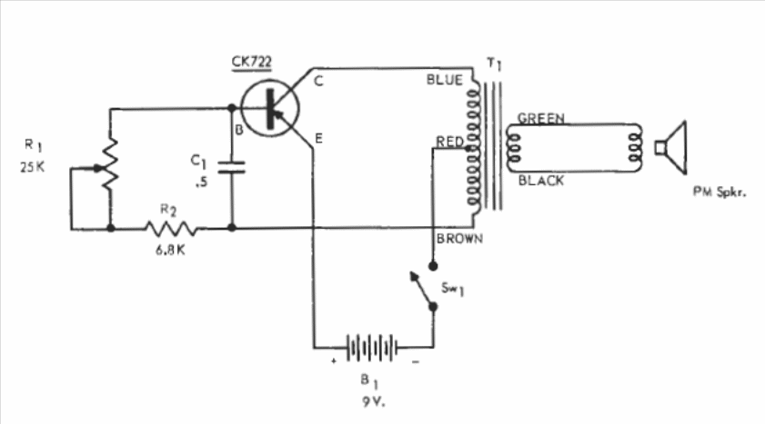
The transistor can be a modern equivalent and the transformer is the type of output found on an unused transistor radio. The circuit is from a 1957 Raytheon transistor application manual. P1 adjusts the frequency of the sound produced.
The transistor can be a modern equivalent and the transformer is the type of output found on an unused transistor radio. The circuit is from a 1957 Raytheon transistor application manual. P1 adjusts the frequency of the sound produced.