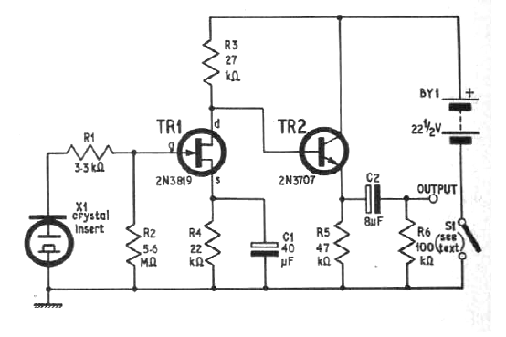
This circuit is from a 1968 publication, but it can be implemented with more modern transistors such as BF245 for Q1 and the BC548 for Q2. The supply can be done with lower voltages, from 9 V. The microphone is made of crystal (ceramic).

This circuit is from a 1968 publication, but it can be implemented with more modern transistors such as BF245 for Q1 and the BC548 for Q2. The supply can be done with lower voltages, from 9 V. The microphone is made of crystal (ceramic).
