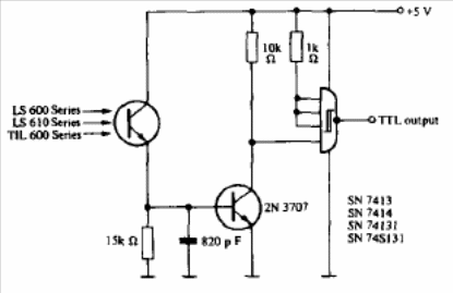
We found this setting in the Texas Instruments opto-electronics manual. The bipolar can be the BC548 and the phototransistor admits equivalent. We can use the circuit as an input shield for microcontrollers.

We found this setting in the Texas Instruments opto-electronics manual. The bipolar can be the BC548 and the phototransistor admits equivalent. We can use the circuit as an input shield for microcontrollers.
