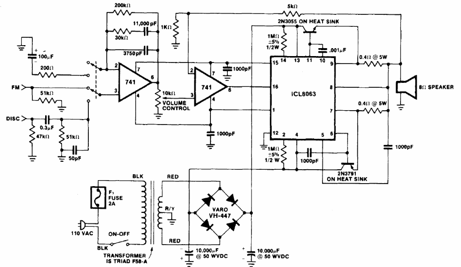
The integrated circuit and configuration are uncommon. However, the sound quality is good. The circuit is from the 1983 Intersil Databook. The output transistors must be provided with heat sinks.
We found this circuit in an Analog Devices documentation from the 90s. The circuit is based on a...
This circuit turns off a load after an interval of 8 to 80 seconds adjusted on the potentiometer. The...
Found elsewhere in this section, this circuit is from the April 1971 Radio Electronics magazine. Note...