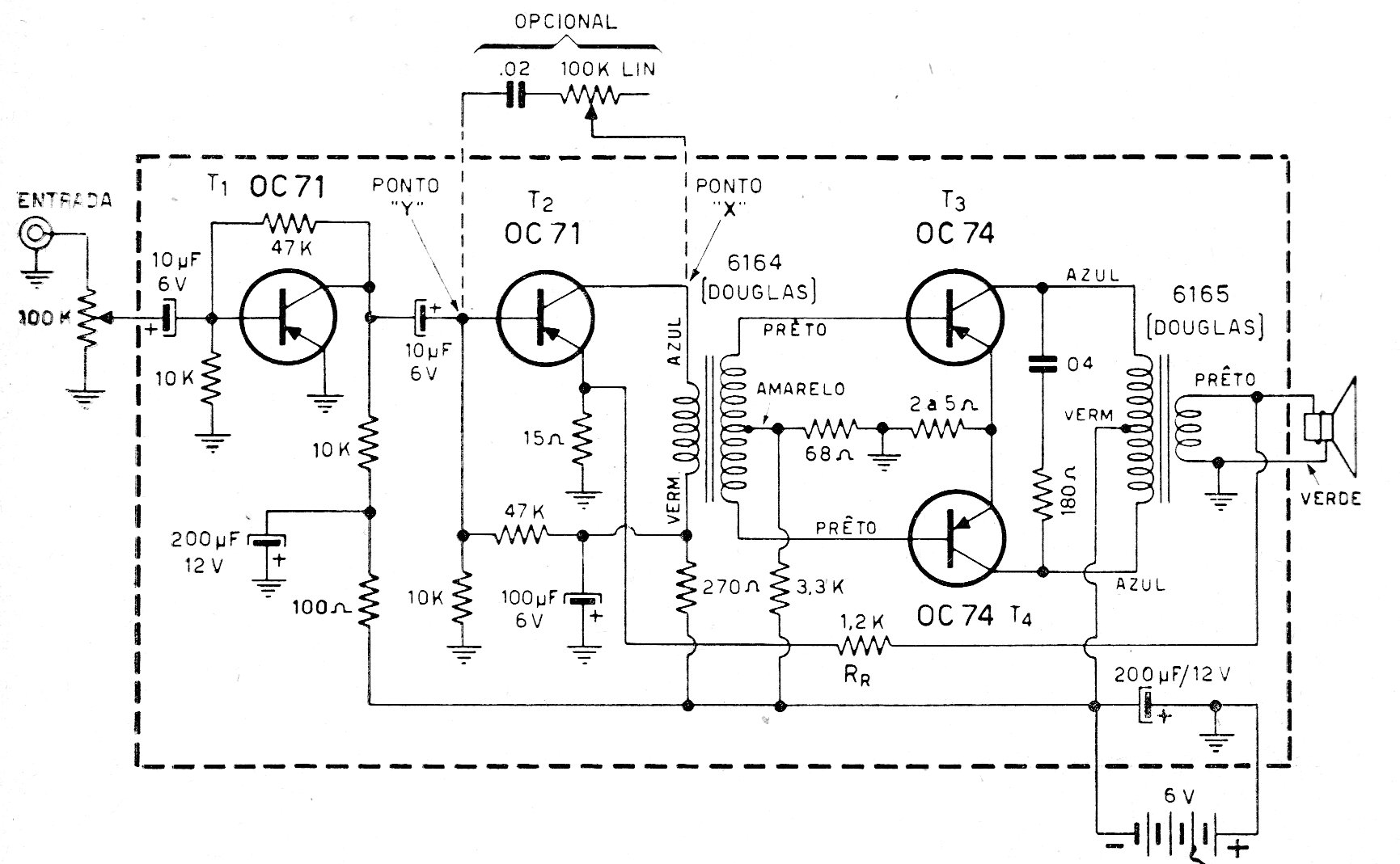
This small amplifier, close to 1 W, was found in a 1963 documentation. The class B circuit uses transistors from the time and output and driver transformers. It is a configuration widely used in radio and small phonographs of the time.
This small amplifier, close to 1 W, was found in a 1963 documentation. The class B circuit uses transistors from the time and output and driver transformers. It is a configuration widely used in radio and small phonographs of the time.