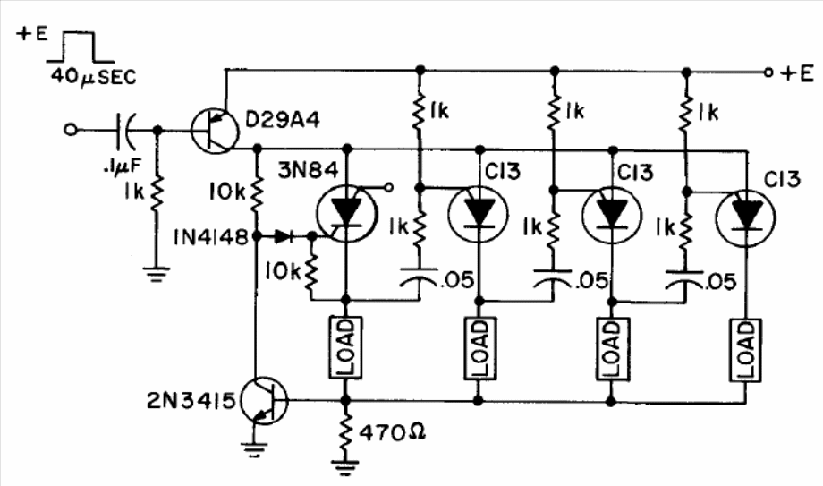
The selected circuit was found in GE's 1977 semiconductor manual. 3N84 is a controlled silicon switch and SCRs support equivalents. The transistor can be a BC558, depending on the supply voltage.
We found this circuit in an Analog Devices documentation from the 90s. The circuit is based on a...
This circuit turns off a load after an interval of 8 to 80 seconds adjusted on the potentiometer. The...
Found elsewhere in this section, this circuit is from the April 1971 Radio Electronics magazine. Note...