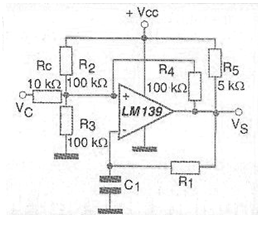
An interesting application that can be implemented with the LM139 is the pulse width modulator. This is an especially useful configuration for motor control. In the figure we have the circuit that uses only one comparator and its frequency is basically determined by capacitor C1. The Rc resistor determines the sensitivity to the modulation signal and can be changed according to the application. Note that this circuit acts on the signal generation cycle in a relaxation oscillator by modifying the reference voltage of the divider formed by R2 and R3. It is also important to note that the output signal is rectangular and that the circuit does not need a symmetrical power supply. Values for the capacitor are in the range of 1 nF to 100 nF.




