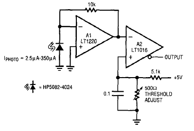
This circuit was found in the Linear Technology Applications of 1997. The circuit uses components from that time, but the use of equivalents can be studied. The power supply must be symmetrical. The output is TTL compatible.

This circuit was found in the Linear Technology Applications of 1997. The circuit uses components from that time, but the use of equivalents can be studied. The power supply must be symmetrical. The output is TTL compatible.
