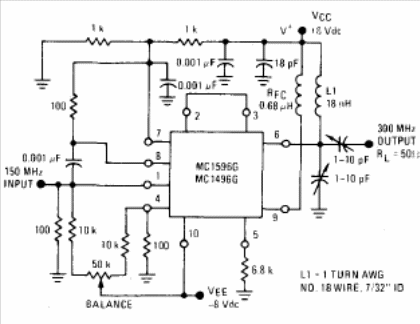
The circuit presented was found in the Motorola Linear Databook of 1990. The power supply is simple 12 V and the coil has its characteristics given next to the diagram.

The circuit presented was found in the Motorola Linear Databook of 1990. The power supply is simple 12 V and the coil has its characteristics given next to the diagram.
