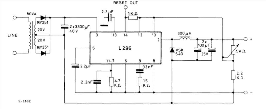
This regulator from the 1982 SGS integrated circuits manual uses a switching regulator that is unusual today, but with excellent performance, resulting in a great source if found. The integrated circuit must be mounted on a heat radiator.
This regulator from the 1982 SGS integrated circuits manual uses a switching regulator that is unusual today, but with excellent performance, resulting in a great source if found. The integrated circuit must be mounted on a heat radiator.