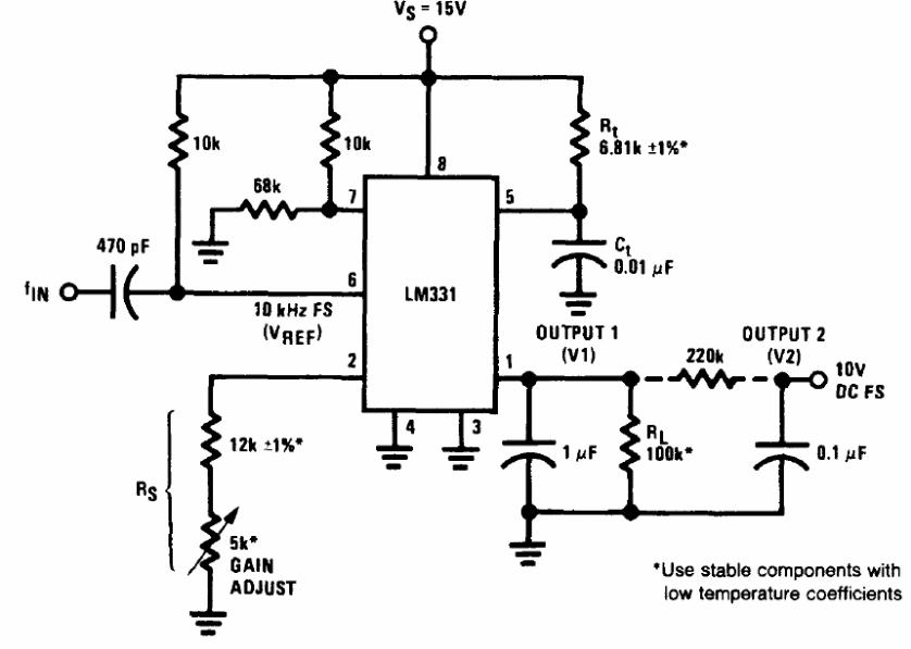
The circuit presented was obtained in the National Semiconductor's Linear Applications Handbook of 1994.
This oscillator, which can be used as a signal injector, was found in a Popular Electronics from the 90s....
This circuit was found in a Dutch documentation from 1970. The circuit makes use of semiconductors that...
This circuit is from a publication from the 70s, but it can be assembled with any diac and a Triac...