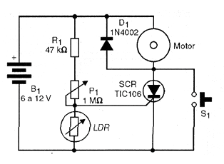
The passage of an object in front of the LDR in order to cause a momentary shadow triggers the motor that will remain so until S1 is activated. The circuit shown in the figure uses an LDR or photo-resistor as a sensor. In the same way as in the previous circuit P1 controls the sensitivity and for greater directivity the LDR must be mounted in an opaque tube with a lens in front of it. This circuit can be used to detect the placement of an object in front of a mechanical arm by automatically activating its clamp to secure it. On a conveyor belt, the placement of an object triggers it until the limit switch (S1) turns it off. We must remember the voltage drop of 2 volts in the SCR in conduction compensating it in the supply.




