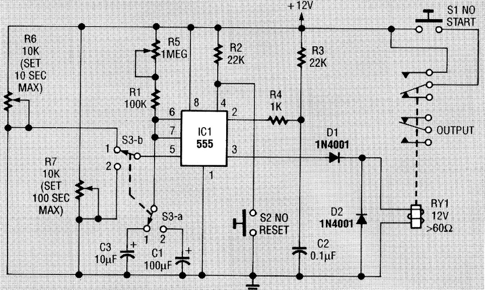
This 100-second timer was found in a 2000 Poptronics. The magazine no longer exists, but the circuit can still be easily assembled. We recommend the use of sensitive relays. For larger current relays we suggest using a transistor drive step.
This 100-second timer was found in a 2000 Poptronics. The magazine no longer exists, but the circuit can still be easily assembled. We recommend the use of sensitive relays. For larger current relays we suggest using a transistor drive step.