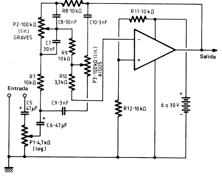
TL series and CA3140 operational amplifier can be used in this bass and treble control circuit. We found the circuit in a French documentation from 1982. It does not require a symmetrical power supply.
TL series and CA3140 operational amplifier can be used in this bass and treble control circuit. We found the circuit in a French documentation from 1982. It does not require a symmetrical power supply.