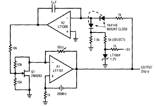
This circuit was found in the Linear Technology Applications of 1997. The circuit uses common components at the time and the use of equivalents can be studied. The power supply must be symmetrical.

This circuit was found in the Linear Technology Applications of 1997. The circuit uses common components at the time and the use of equivalents can be studied. The power supply must be symmetrical.
