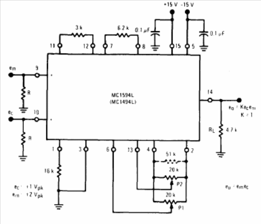
This circuit is from the Motorola Linear Databook from 1990. The integrated circuit used is uncommon today.
This circuit is from a 1979 documentation. The critical component is the CA3130 operational...
This circuit can be used with 3 receivers and is intended for low frequencies (medium wave range). We...
This circuit shows how to control a TTL logic gate with a phototransistor. The phototransistor supports an...