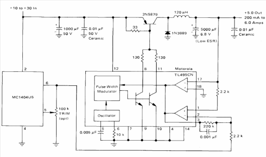
The circuit shown is from Motorola's 1990 Linear Databook. Components are not currently common. An equivalent can be used for the transistor.
This simple multitester tests continuity, semiconductors, leaks, and other common component...
A passive mixer with few components is that of the circuit shown, found in a 1982 documentation. As readers...
The purpose of this circuit is to detect audio that amplitude modulates an RF carrier. The circuit is...