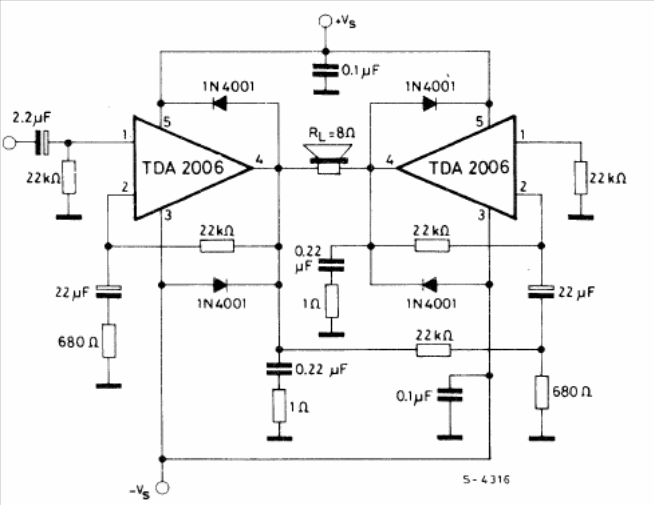
The power supply for this circuit must be symmetrical at 12 + 12 V and the load must be 8 ohms. The circuit is from the 1982 SGS Linear Integrated Circuits Manual.
This transistor source was found in a 1990 documentation. 2N3055 transistors must be equipped with...
This tube circuit is from an 80's documentation. The filter is of the selective type and the...
This general-purpose two-transistor circuit was found in the November 1993 issue of Electronics Now. The...