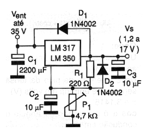
In this block we have a configuration of the most common ones in which some additional elements, which do not always appear in the basic circuits, are aggregated. The circuit shown in the figure can use both the LM317 and the LM350. For LM317 the maximum current is 1.5 A and for LM350, the maximum current is 3 A. In both cases, the integrated circuit must be mounted on a good heat radiator. The diodes serve as protection against the transients caused by the capacitor discharge, while the capacitors decouple and filter. Potentiometer P1 does not need to be highly dissipating, as the current at the reference terminal of the integrated circuit is low. The input voltage must be between 2 V above the maximum output voltage and 35 V.




