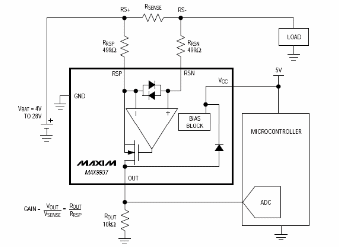
The circuit shown in the figure is suggested by Maxim (www.maxim-ic.com) and makes use of the MAX9937. The MAX9937 integrated circuit consists of a current sensor designed for operation in unidirectional mode on the high side of the circuit (high-side). Its purpose is to sense the current in a load up to 40 V, and also has protection against battery polarity inversion and EMI filter. The circuit has a common mode input range of +4 to +28 V and a supply current of only 20 uA. The pass band is 350 kHz with 3 dB. The basic component used, MAX9937 is supplied in a 5-pin SC70 enclosure. Among the suggested applications we mention the current sensing of batteries, fuse box and ECU current monitor.




