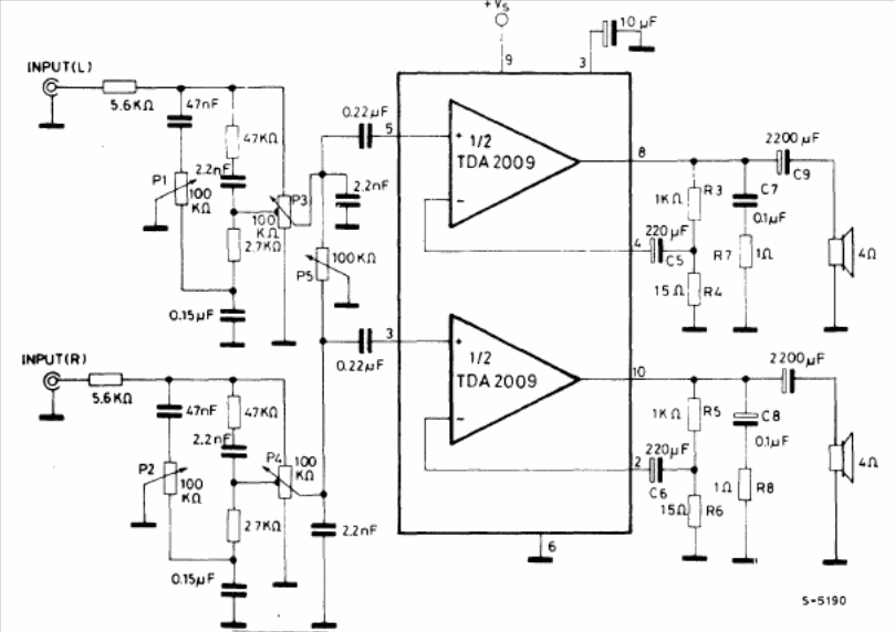
In addition to tone control, this circuit of the SGS 1982 linear integrated circuit manual has a loudness control. The supply must be made with a 24V voltage source.
This simple operational amplifier tester was published in the November 1987 issue of Radio...
The traditional circuit was taken from a French magazine Radio Plans that no longer exists but can...
This configuration can be made based on other operational amplifiers. For other frequencies, the...