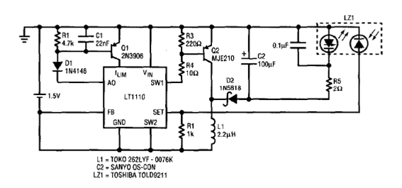
This circuit was obtained in Linear Technology Applications of 1997, using an integrated circuit common at the time. The transistors admit equivalents and the input is made with only one battery.

This circuit was obtained in Linear Technology Applications of 1997, using an integrated circuit common at the time. The transistors admit equivalents and the input is made with only one battery.
