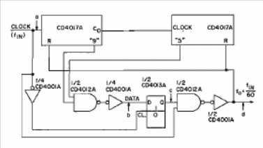
This circuit is from the 1972 RCA Integrated Circuits Manual. The circuit can be used as the basis for a 1 second clock for digital clocks controlled by the power grid.

This circuit is from the 1972 RCA Integrated Circuits Manual. The circuit can be used as the basis for a 1 second clock for digital clocks controlled by the power grid.
