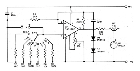
The accuracy of this circuit depends on the resistors connected to the band selection network. The instrument may be an ordinary multimeter at its lowest current range. The battery is powered, and the consumption is low. We found this circuit in a 1979 documentation.




