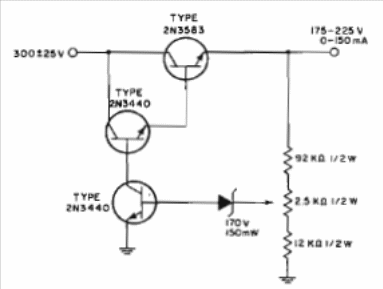
This circuit was found in the 1972 RCA Power Transistor Databook. Transistors are uncommon today, but the circuit can be assembled with equivalents.

This circuit was found in the 1972 RCA Power Transistor Databook. Transistors are uncommon today, but the circuit can be assembled with equivalents.
