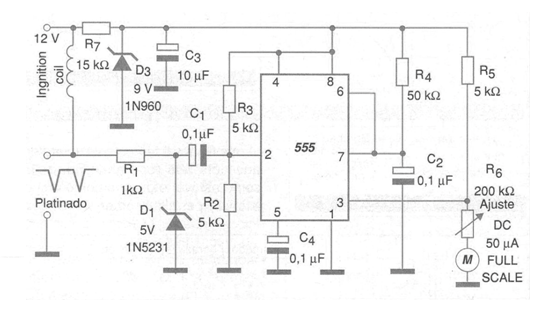
A traditional application of the monostable 555, used in engines that still employ the platinum system, or even for sensing moving parts or mechanisms with a system of reed switches or mechanical sensors is shown in the figure. In this circuit, the input pulses generate pulses of constant duration at the output of the monostable 555 that are integrated, serving to activate a current indicator. The current in this indicator will then be proportional to the frequency of the pulses applied to the input.




