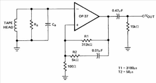
This circuit was suggested by Analog Devices in its manual of linear integrated circuits. Many collectors of records, tapes and even audiophiles often keep recordings on tapes that eventually need to be transferred to a CD or other more modern media. This means that the signal obtained in the reading table must be equalized according to the NAB standard to maintain the original characteristics. In NAB equalization the signals that originally suffered compression in certain frequency bands are brought to the original amplitude to maintain fidelity.
The circuit shown in figure 1 uses only one operational amplifier per channel, which must be powered by a symmetrical source. The gain of this setting is 50 dB at 1 kHz and the DC gain greater than 70 dB. So we have an amplitude of the output signal in the worst case of 500 mV. So that the resistance of the head coil does not alter the characteristics of the circuit, it is recommended that it be as small as possible, less than 1 k ohms. A capacitor of 470 nF at the output is sufficient to avoid the offset voltage due to this resistance without changing the dynamic range.




