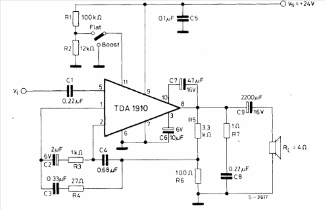
This circuit has two response curves that depend on the position of the tone control switch. The circuit is based on the TDA1910 which is not common today. The diagram is from the 1982 SGS Integrated Circuits Manual. The source current must be at least 1 A.




