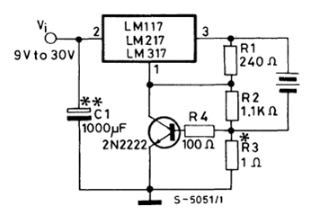
This circuit, found in the SGS manual of linear integrated circuits of 1982, has a current limiter that acts when the battery is charged. The integrated circuit must be equipped with a heat radiator.

This circuit, found in the SGS manual of linear integrated circuits of 1982, has a current limiter that acts when the battery is charged. The integrated circuit must be equipped with a heat radiator.
