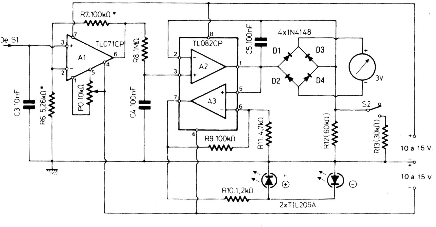
This circuit automatically inverts the test leads connection according to the polarity of the measured voltage. The 3 V instrument can be replaced with the corresponding scale of a standard multimeter. The circuit is from 1982 documentation.
This circuit automatically inverts the test leads connection according to the polarity of the measured voltage. The 3 V instrument can be replaced with the corresponding scale of a standard multimeter. The circuit is from 1982 documentation.