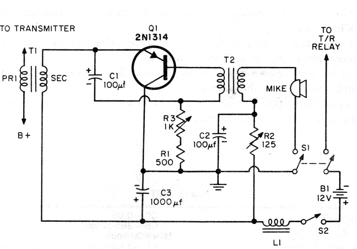
This circuit is designed to modulate small AM transmitters with the same power order. The circuit is from a 1964 publication. Transformers are the critical elements, and the transistor can be BD136 or TIP32. The microphone is of low impedance.
This circuit is designed to modulate small AM transmitters with the same power order. The circuit is from a 1964 publication. Transformers are the critical elements, and the transistor can be BD136 or TIP32. The microphone is of low impedance.