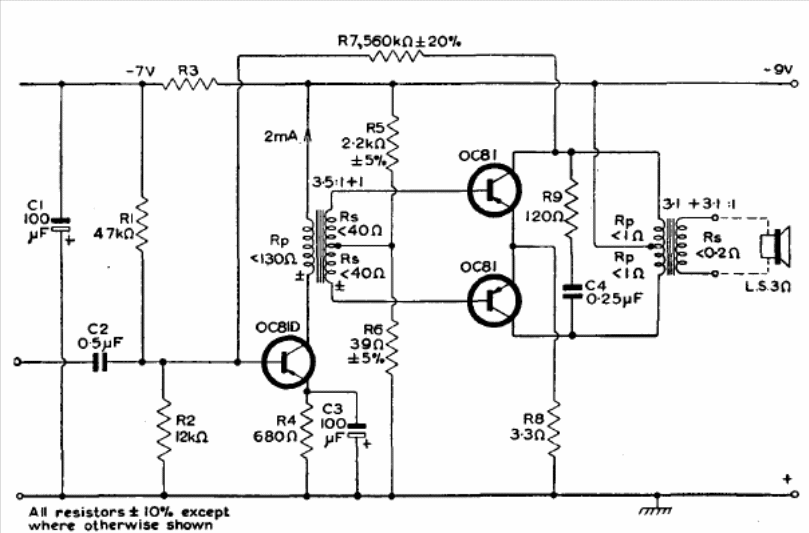
This class B circuit was found in the 1960 Mullard transistor reference manual. Transformers are the critical components. The source is not symmetric.
November 2016 - NXP ARM Cortex microcontrollers for serial interfacing applications, NXP 32-bit...
This circuit was found in a Popular Electronics from the 90's. The power transistors must be...
The integrated circuit used in this project is uncommon and so are the transistors, but they can...