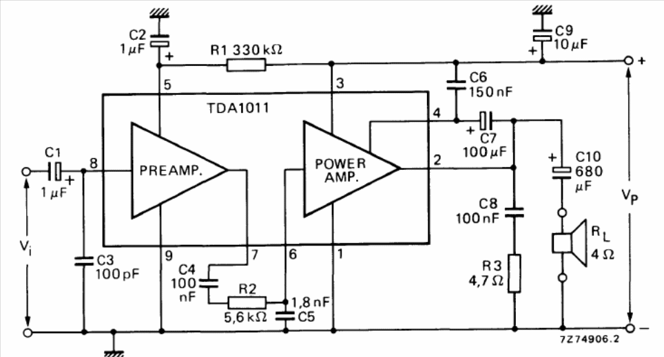
This circuit was found in the Philips integrated circuits manual of 1990. The integrated circuit must have a heat radiator and the power depends on the supply voltage.
This circuit was found in the Philips integrated circuits manual of 1990. The integrated circuit must have a heat radiator and the power depends on the supply voltage.