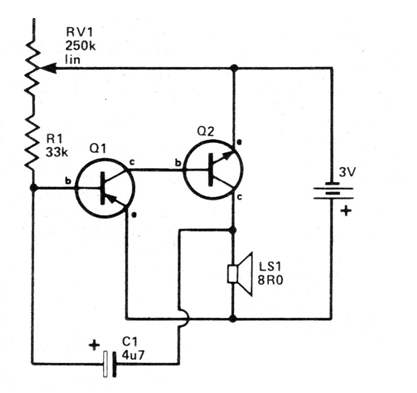
This traditional metronome configuration uses unusual transistors in the original version, but it can be mounted as BC548 for Q1 and BD136 for Q2. OP1 can also be 220 k. The circuit is from an English documentation from 1992. The power can also be made with 6 V or even 9 V.




