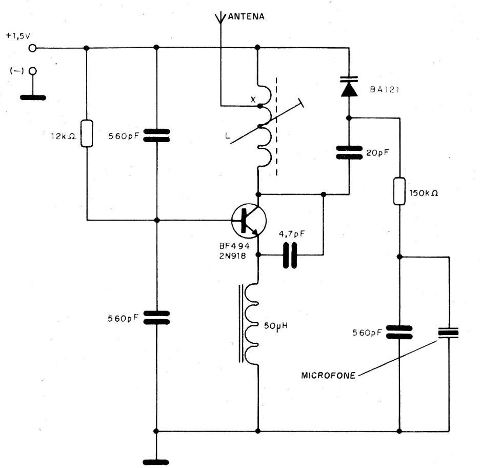
This transmitter can be mounted in an extremely small box, especially if SMD components are used. Power is provided with a button cell and the range can exceed 10 meters, depending on the sensitivity of the receiver. L1 consists of 4 to 6 turns of wire 26 or 28 in the form of 1 cm without a core or with a small ferrite core and taken on the third loop for the antenna.




