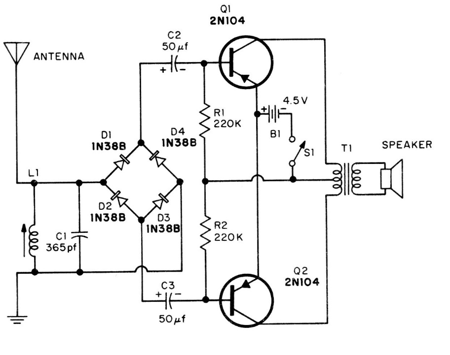
This different configuration of AM radio with push pull detection and amplification provides good performance for local stations. The circuit is from 1964 documentation and the transistors can be BC558. The diodes can be 1N34 or equivalent and the transformer is the type of output found on transistor radios. The supply can also be done with 6 V and L1 is formed by 80 to 100 turns of enameled wire 28 in a ferrite rod.




