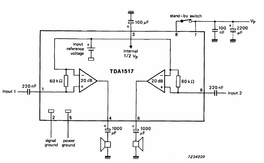
This amplifier for automotive use is suggested by the Philips Databook of 1990. The integrated circuit must be equipped with a heat radiator and the through-range is from 20 Hz to 20 kHz. The input impedance is 60 k ohms.
This amplifier for automotive use is suggested by the Philips Databook of 1990. The integrated circuit must be equipped with a heat radiator and the through-range is from 20 Hz to 20 kHz. The input impedance is 60 k ohms.