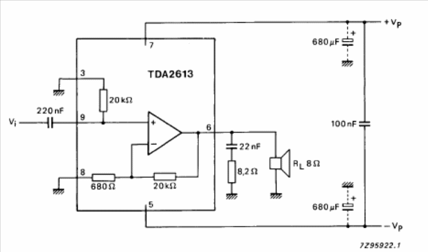
This circuit is from a 1990 Philips Databook. The circuit uses a symmetrical source and power from 15 to 40 V. Performance information is given in the table below.
This UHV generator circuit or ultra-high voltage was found in a 90s Electronic Engineering 90s. The triac...
This circuit is suggested by National Semiconductor and is based on a DAC1280A Digital Analog...
We found this circuit in the April 1996 issue of Electronics Now magazine. The circuit uses a...