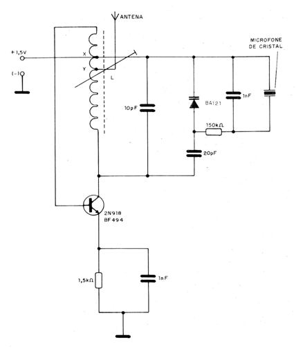
This circuit can be powered by a single battery, either ordinary or button type. The coil consists of 4 + 2 turns of wire 28 or 30 in an adjustable ferrite core. The antenna is 15 to 30 cm long and the range is a few tens of meters.

This circuit can be powered by a single battery, either ordinary or button type. The coil consists of 4 + 2 turns of wire 28 or 30 in an adjustable ferrite core. The antenna is 15 to 30 cm long and the range is a few tens of meters.
