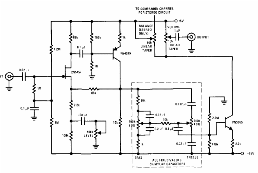
The circuit shown is from the National Semiconductor FET manual. Field effect transistors and bipolar equivalents can be used. The circuit must be powered by a source with excellent filtering and the signal input and output cables must be shielded.
The circuit shown is from the National Semiconductor FET manual. Field effect transistors and bipolar equivalents can be used. The circuit must be powered by a source with excellent filtering and the signal input and output cables must be shielded.