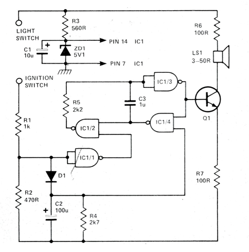
This circuit emits an alert sound (interval beeps) if the car lights are left on and the ignition key is off. The circuit is TTL, with its own reduction from 12 V to 5 V. We found this circuit in a publication in 1978. The transistor can be the BC548 and the integrated is 7400.




